Sequence Manager Technical Documentation

Sequence Manager is a service that is part of the Observatory Control System (OCS) subsystem of ESW. Sequence Manager provides functionality that will be used by the operators and users of the future telescope through user interfaces that will be developed as part of ESW HCMS. Sequence Manager provides functionality needed by user interfaces, but does not take actions by itself unless called by the future operator.

Sequence Manager has the following high-level responsibilities in the ESW.OCS design:

  • Start Sequence Components on different machines setup to host Sequence Components and Sequencers. This is called provisioning.
  • Start Sequencers as required by a specific Observing Mode/Sequence and initialize each with the correct Script.
  • Manage and track Observatory resources. Ensure that the resources needed for a Sequence are available allowing parallel Sequences to execute when possible.
  • Monitor overall Sequence execution and perform cleanup at the conclusion of a Sequence.

The following sections provide details on the Sequence Manager.

Introduction to Sequence Manager

Sequence Manager is an ESW component that takes care of provisioning Sequence Components needed for an observation, and the configuration of Sequencer scripts as per observing mode. It has capabilities to start, re-start, shutdown Sequencer/s, shutdown Sequence Components as well as to know status of TMT components such as which script is loaded on which Sequence Component or which Sequence Component/s are running on which agent/host. Sequence Manager is implemented using Pekko actors. Sequence Manager provides two communication interfaces that are registered with Location Service.

  1. Pekko-based interface
  2. HTTP interface

The Pekko interface will be used by JVM-based applications to interact with Sequence Manager. The HTTP interface is provided so UI applications can be built which will interact directly with the Sequence Manager (as opposed to using the User Interface Application Gateway).

The Sequence Manager uses the Agent Service and Agents to provision Sequence Components. See: Agent Service for more information.

Modules

Sequence Manager implementation is distributed into the following modules:

esw-sm-api

This Sequence Manager API module code supports the following responsibilities:

Directory Responsibility
shared API which is cross compiled to JVM as well JavaScript
shared HTTP client which can be used by JVM as well as scala-js applications
jvm Pekko client for JVM applications, Pekko actor messages, Pekko message serializer

esw-sm-handler

This Sequence Manager handler module is responsible for providing HTTP routes for the Sequence Manager HTTP server.

esw-sm-impl

This module contains core logic for the Sequence Manager Pekko Actor.

esw-sm-app

This module contains a CLI which starts Sequence Manager component as well as the HTTP server of Sequence Manager.

Implementation Details

At boot time the TMT ecosystem is expected to start an Agent on every machine that will host Sequence Components and Sequencers, Sequence Manager on an ESW machine, and HCD/Assembly components on respective subsystem machines.

The Sequence Manager supports multiple APIs that allow it to configure a set of Sequencers based on an observing mode and cleanup/shutdown Sequencers after an observation is completed.

The Sequence Manager also supports running multiple sequencers of a subsystem in the same observing mode with a different variation.

  • To support multiple sequencers with same subsystem in an observation, we can add a variation while doing a LoadScript operation. As an example, we need to create three IRIS sequencers plus one top level ESW sequencer for the IRIS_ImagerAndIFS Obsmode
  • IRIS.IRIS_ImagerAndIFS.IRIS_IFS //Subsystem . obsmode . variation
  • IRIS.IRIS_ImagerAndIFS.IRIS_IMAGER //Subsystem . obsmode . variation
  • IRIS.IRIS_ImagerAndIFS //Subsystem . obsmode
  • ESW.IRIS_ImagerAndIFS //Subsystem . Obsmode

An extended use case is used here to explain the use of the Sequence Manager API as it is intended to be used during observing. The use case leads to the configuration for an observing mode.

Note

The use case starts with no Sequence Components or Sequencers running in the system as provisioning is not yet done. But an Agent Service is started at boot-time on each machine that will host Sequence Components.

GetAgentStatus

This API allows a future UI to show the status of TMT ecosystem components (Agents, Sequence Components and Sequencers). It allows showing which Agents are up and running, which Sequence Components are running on those Agents, and which Sequencer and/or script is loaded on each Sequence Component.

The figure below shows a simple UI mockup that shows 4 machines are configured with Agents but there is nothing running on the machines.

ObservationStart

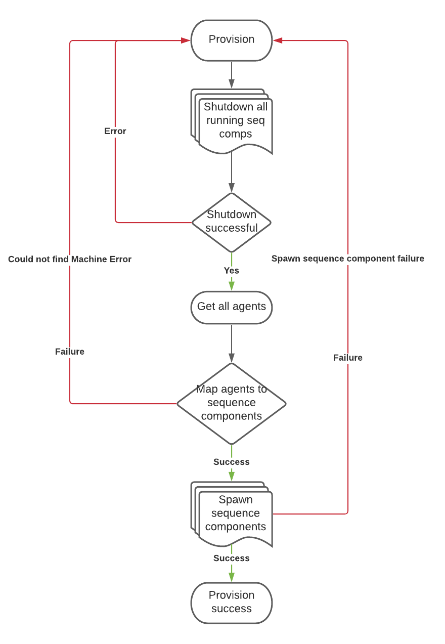
Provision Sequence Components

This API allows a future UI to provision Sequence Components per Agent. The provision API call requires a simple configuration which specifies the number of Sequence Components needed to be spawned on each particular Agent.

The following diagram depicts the status of the TMT ecosystem after provisioning as per the configuration argument shown on the right side of the figure.

Provision

Note

Provision API will first shutdown all running Sequence Components if any. After shutting down already running Sequence Components, it spawns new Sequence Components on Agents as per a configuration provided with the provision call.

The following flow chart shows the algorithm for provision flow.

Configure

Note

Normally, the system is provisioned once at the beginning of observing, and the Sequence Components are then used for all Sequencers needed in the course of a night. The system can be easily re-provisioned if there is a failure or other issue to minimize downtime.

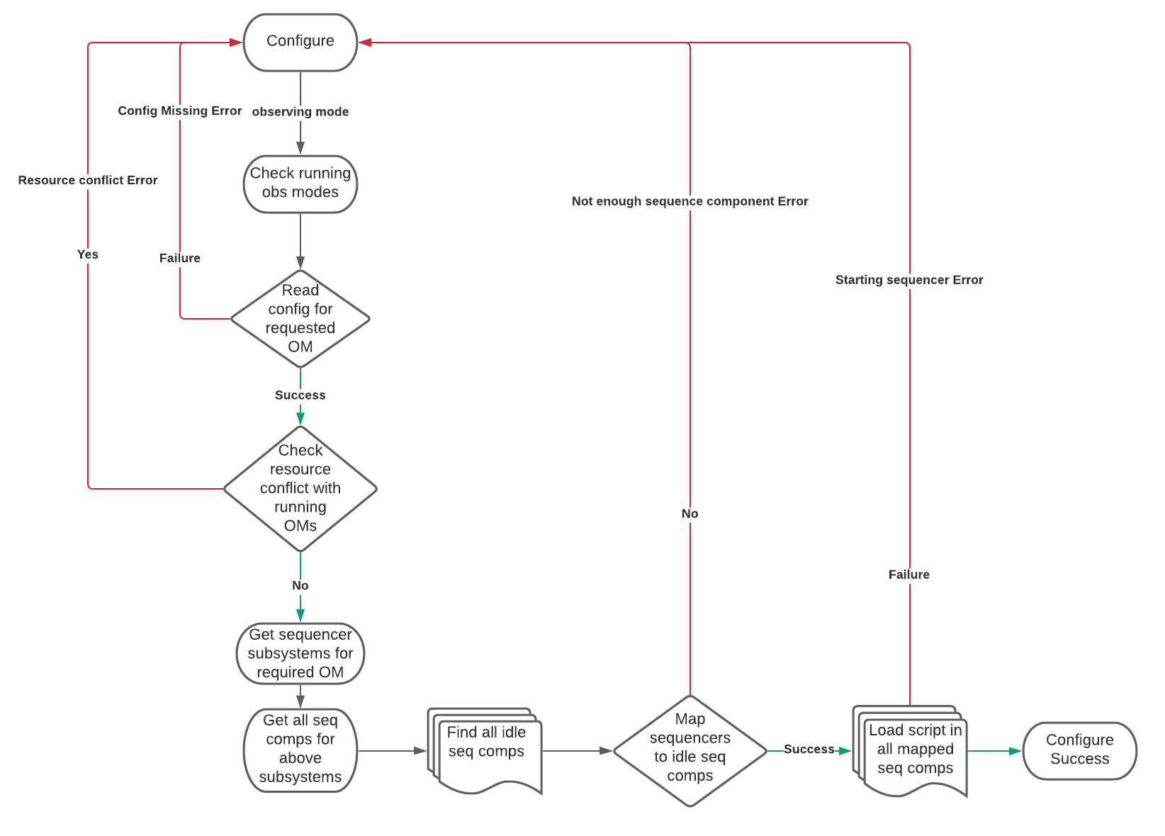
Configuring Sequencers for an Observing Mode

Once the system is provisioned, the Sequence Manager can take the next step: Configure. Configure is used for starting the Sequencers needed for an observing mode. It also checks for any resource conflicts with ongoing observations. For TMT, it is allowed to run more than one concurrent observation as long as they do not conflict. The Configure API ensures this is the case. If there is a conflict, the configure call will fail.

A configuration file mapping observing mode to required Sequencers (called obsModeConfig) is provided to the Sequence Manager when it starts. The Configure API, checks for the required Sequencers and resources in the obsModeConfig file. This config file contains a mapping of observing mode to required Sequencers and resources. When a configuration for a particular observing mode command is received by Sequence Manager, it checks the following:

  1. That the existence of a mapping for a required observing mode exists in the configuration file
  2. The availability of adequate Sequence Components for starting Sequencers
  3. That no resource conflict should occur with ongoing observations

If these checks succeed, the Sequencers are configured, the location of the top-level ESW Sequencer is returned to the caller.

Configure

Note

Once the Sequence Manager configures an observing mode, a Sequence can be sent to the Top Level Sequencer (ESW sequencer for that observing mode) by SOSS.

The following flow chart shows the algorithm for configure flow.

Configure

Shutdown of Sequencers

Once an observation is complete, and the operator determines that it is necessary to configure for a new observing mode, cleanup for the current observation may involve shutting down all Sequencers of that observing mode. Sequence Manager provides shutdown sequencers API variations which allow:

  • shutdown of all Sequencers of an observing mode,
  • shutdown of all Sequencers belonging to specific subsystem,
  • shutdown of a particular Sequencer,
  • shutdown of all running Sequencers.
Note

The various shutdown options are also available to handle possible issues during observation execution.

ObservationStart

This use case explains the most important way Sequence Manager is used.

Other APIs

Apart from APIs explained above, Sequence Manager also provides following useful APIs:

  • startSequencer - start a Sequencer for the provided subsystem, observing mode and optional variation
  • restartSequencer - re-start a Sequencer for provided subsystem, observing mode and and optional variation
  • shutdownSequenceComponent - shutdown a Sequence Component with provided prefix
  • shutdownAllSequenceComponents - shutdown all running Sequence Components

We anticipate these capabilities will be useful for future user interfaces and dealing with possible issues during observing.

Sequence Manager States

Sequence Manager Actor is implemented as a state machine with two states: Idle and Processing. At any point of time, Sequence Manager must be in exactly one of these states.

The following diagram depicts the state transitions of Sequence Manager:

State Transition Sequence Manager

Implementation of these msgs is asynchronous in nature. So handling any other msgs while previous msg processing is incomplete can result in an inconsistent system. For example, configure Observing_Mode_1 msg is received by Sequence Manager Actor. Let’s assume that this requires starting ESW, IRIS and TCS sequencers. Configure flow has checked for resource conflict. No conflict is there so configure goes ahead with processing. During this processing, if any other msg like startSequencer for IRIS subsystem and Observing_Mode_2 is received then this will result in inconsistent behaviour. To avoid these cases, certain msgs are accepted only when Sequence Manager is idle. When any one of idle state msg is received, Sequence Manager goes into processing state where it accepts only common msgs (read state msgs which will not cause any inconsistency). In processing state, actor waits for processing complete msg. Once processing complete msg is received, actor goes back to idle state and ready to process any of idle state msg. Both idle and processing state can handle common msgs without any state change.

Running Sequence Manager

For running Sequence Manager, please refer this.

Sequence Manager Simulation Mode

Simulation mode for SM is mainly for testing the functionality/scenarios of apps interacting with SM. This functionality meets the requirements for SM simulation.

Approach followed

  • In this approach we will be spawning actual Sequence Manager, agents, Sequence Components and Sequencers(in simulation mode).

  • When the Sequence Manager is started using the esw-services with the simulation flag, the following things are done.

    1. If a obs-mode config file is provided using -o flag, it is used and if not then a default obs-mode config is used.
    2. Three agents are spawned automatically for subsystems ESW, TCS, and IRIS.
  • When the Sequence Manager is up and running(–simulation):

    1. Suppose the Provision command is sent to SM. Now as we are using actual agents and Sequence Components, our production level logic can be tested (eg: shutting-down previous seq-comps, agent-allocation for seq-comps, etc).
    2. Suppose the Configure command is sent to SM. Now as we are using Sequencers in simulated mode any obs-mode can be configured (as long as there is an entry for it in the provided obs-mode conf or the default). Also the success as well as all the failure scenarios (resource conflict, configuration missing, etc) can be tested.
    3. All the other APIs like startSequencer, shutdownAllSeqComps etc. will work properly with correct entries made in CSW Location Service.
  • Only agents will be started in the same JVM process. Since Sequence Components are started by agents using cs launch ..., command they will not be in the same process.

Running Sequence Manager in simulation mode

For running Sequence Manager, please refer this.