Logging Service

The Logging Service library provides an advanced logging facility for CSW components and services. The Logger API for scala and java allows logging at different levels viz., trace, debug, info, warn and error.

The library allows separate log levels for the logging API, Akka logging, and Slf4J. Also, it provides ability to set different log levels for different components. To understand how to use the API refer to this doc.

Implementation Details

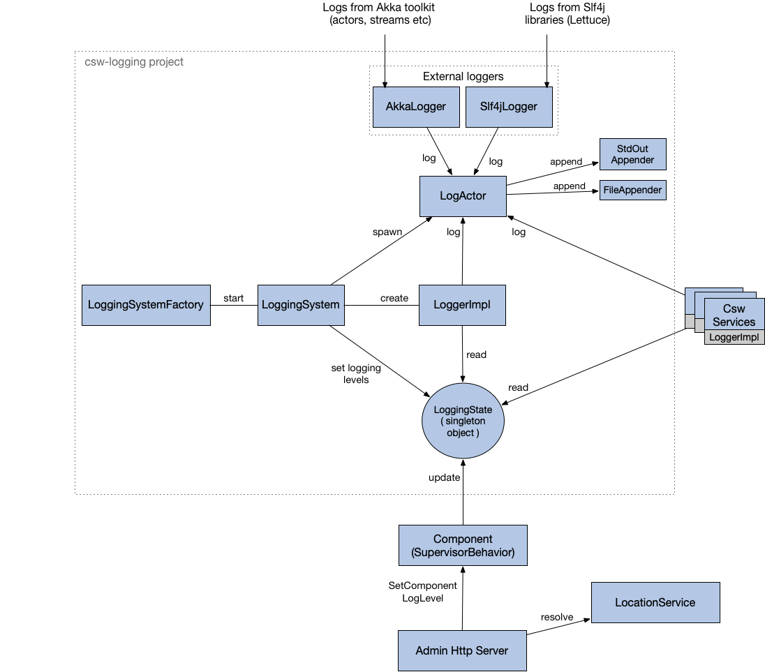
Following is a diagram showing the interaction of various classes, components and services in the Logging Service ecosystem.

Interaction diagram of classes

For each container/standalone component, a new csw.logging.client.internal.LoggingSystem is created and started with the help of LoggingSystemFactory.

LoggingSystem on creation performs various things:

  • Spawning csw.logging.client.internal.LogActor. LogActor is the central component of Logging Service. All the messages of changing log level at runtime and logging at different levels go through the LogActor. Even external loggers csw.logging.client.compat.AkkaLogger and csw.logging.client.compat.Slf4jAppender send messages to LogActor in order to log messages to the configured appenders (StdOutAppender and FileAppender).

  • Creating csw.logging.client.internal.LoggerImpl which is a concrete implementation of Logger API. In order to do logging of messages sent by services/components, LoggerImpl also sends messages to LogActor.

  • Load the default logging configurations from logging.conf and initialize csw.logging.client.internal.LoggingState which is a singleton object keeping track of the current logging state (levels of logging API, akka, slf4j and various components) of the application. LoggingSystem changes this LoggingState to change logging level of services/components. And LoggerImpl picks up from this state inorder to decide if the message needs to be logged or not depending on the current level set.

Changing the Log Level of Components

The above figure also demonstrates the flow of a request for changing the log level of a component. Such a request would be initiated by some admin dashboard which will access the Admin Http Server. On receiving the request, Admin Http Server will resolve the component using Location Service and send that component a SetComponentLogLevel message. This message is received by the component’s Supervisor (SupervisorBehavior) which then changes the global LoggingState. On any following logs of that component, the new LoggingState will be used in LoggerImpl to decide whether it needs to be logged or not.

External Loggers

External loggers like AkkaLogger and Slf4jAppender are wired up such that any logs from those libraries (Akka and others that implement Slf4j like log4j, logback, tinylog etc) will go through our facade of AkkaLogger and Slf4jAppender respectively. For AkkaLogger, there is a configuration akka.loggers specified in logging.conf which does this wiring and for Slf4jAppender logback.xml is configured. AkkaLogger and Slf4jAppender then forward these logs to the LogActor.

Hierarchy of LoggerFactories

All the services for e.g. Event Service, Alarm Service etc, create their own instances of LoggerFactory which inherit from LoggerFactory provided by csw-logging-client.

The below diagram shows the hierarchy of the LoggerFactory and where do the Service Loggers stand in that tree.

Hierarchy of Logger Factories